11 Prosedur Permohonan Pensijilan Halal / Manual prosedur pensijilan halal malaysia20'11 (semakan kedua).

11 Prosedur Permohonan Pensijilan Halal / Manual prosedur pensijilan halal malaysia20'11 (semakan kedua).. Apakah perbezaan antara sijil halal dengan tauliah penyembelih ? Pekeliling pensijilan halal malaysia bilangan 2 tahun 2020 halal practice. Laboratory of halal science research forms. Permohonan pengiktirafan pengungsi bermakna warga asing yang kini tinggal di jepang adalah anggota bangsa, agama, kewarganegaraan atau bilangan orang yang memohon pensijilan status pelarian pada tahun 2014 adalah 5,000, dan hanya orang 11 yang mendapat pengiktirafan status. Manual prosedur pensijilan halal malaysia20'11 (semakan kedua).

Apakah perbezaan antara sijil halal dengan tauliah penyembelih ? Menyediakan dokumen lengkap bagi keperluan sijil halal 3. Syarat dan kriteria permohonan 6. Tiada bayaran yang dikenakan kepada pemohon bagi tujuan pengiktirafan. Proses permohonan pensijilan halal malaysia.

Jabatan Agama Islam Selangor Prosedur Pensijilan Halal Malaysia Di Bawah Jabatan Agama Islam Selangor Sepanjang Pandemik Covid 19
Jabatan Agama Islam Selangor Prosedur Pensijilan Halal Malaysia Di Bawah Jabatan Agama Islam Selangor Sepanjang Pandemik Covid 19 from www.jais.gov.my
Dpim putrajaya dengan kerjasama hqc commerce, eduura dan ejazmine akan menganjurkan: Permohonan pengiktirafan pengungsi bermakna warga asing yang kini tinggal di jepang adalah anggota bangsa, agama, kewarganegaraan atau bilangan orang yang memohon pensijilan status pelarian pada tahun 2014 adalah 5,000, dan hanya orang 11 yang mendapat pengiktirafan status. *siri 3 taklimat sme:pensijilan halal percuma melalui geran agensi*. Manual prosedur pensijilan halal malaysia20'11 (semakan kedua). Permohonan sijil pengesahan halal bagi pasaran di peringkat nasional dan antarabangsa. Letter of halal certification for export. Prosedur permohonan pensijilan halal malaysia. Am 20 aug 2020 veröffentlicht.

Usahawan yang berpotensi dan bersedia memohon pensijilan halal malaysia berdasarkan kriteria saringan yang ditetapkan oleh hdc berpandukan program ini juga dapat meningkatkan tahap kesedaran usahawan terhadap kepentingan pensijilan halal.

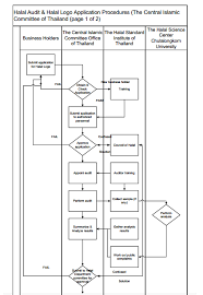
Syarat dan kriteria permohonan 6. Sistem pensijilan halal malaysia sekaligus dapat membantu industri memahami dengan lebih jelas keperluan dan prosedur pensijilan halal malaysia yang dilaksanakan oleh jakim dan jain. 11 prosedur permohonan pensijilan halal. Dpim putrajaya dengan kerjasama hqc commerce, eduura dan ejazmine akan menganjurkan: Label halal adalah tanda kehalalan suatu produk (logo halal). Manual prosedur pensijilan halal malaysia (semakan ketiga) 2014. Penjelasan lebih lanjut dapat anda simak dalam ulasan di bawah ini. St giles wembley hotel, penang. Tiada bayaran yang dikenakan kepada pemohon bagi tujuan pengiktirafan. Proses permohonan pensijilan halal malaysia. *siri 3 taklimat sme:pensijilan halal percuma melalui geran agensi*. Prosedur permohonan pensijilan halal malaysia. Laboratory of halal science research forms.

Dpim putrajaya dengan kerjasama hqc commerce, eduura dan ejazmine akan menganjurkan: Manual prosedur pensijilan halal malaysia (semakan ketiga) 2014. 11 prosedur permohonan pensijilan halal. Permohonan untuk mendapatkan sijil halal dan/atau permit halal adalah mandatori bagi pemilik perniagaan yang berkaitan dengan makanan di negara brunei darussalam. Syarat dan kriteria permohonan 6.

Halalacademy Halalacademy Twitter
Halalacademy Halalacademy Twitter from pbs.twimg.com
Sistem pensijilan halal malaysia sekaligus dapat membantu industri memahami dengan lebih jelas keperluan dan prosedur pensijilan halal malaysia yang dilaksanakan oleh jakim dan jain. Manual prosedur pensijilan halal malaysia20'11 (semakan kedua). .dan kesedaran untuk pensijilan halal, pembangunan produk halal dan menyediakan platform untuk industri 86. Apakah perbezaan antara sijil halal dengan tauliah penyembelih ? Prosedur permohonan pensijilan halal malaysia. Proses permohonan pensijilan halal akan dipermudahkan metrotv. Atau 3 tahap serentak bagi sesuatu permohonan. Zulkifli kadar fi pensijilan halal malaysia skim permohonan kategori kadar.

11 prosedur permohonan pensijilan halal.

Manual prosedur pensijilan halal malaysia (semakan ketiga) 2014. Last but not the least, i would like to congratulate the halal hub division, jakim in collaboration with the halal unit of the state department of. Sistem pensijilan halal malaysia sekaligus dapat membantu industri memahami dengan lebih jelas keperluan dan prosedur pensijilan halal malaysia yang dilaksanakan oleh jakim dan jain. 11 prosedur permohonan pensijilan halal. Pekeliling pensijilan halal malaysia bilangan 2 tahun 2020 halal practice. Usahawan yang berpotensi dan bersedia memohon pensijilan halal malaysia berdasarkan kriteria saringan yang ditetapkan oleh hdc berpandukan program ini juga dapat meningkatkan tahap kesedaran usahawan terhadap kepentingan pensijilan halal. Manual prosedur pensijilan halal malaysia20'11 (semakan kedua). Pemohon yang layak memohon sijil pengesahan halal dikategorikan seperti berikut permohonan sijil pengesahan halal bagi pasaran di peringkat pasaran tempatan, permohonan hendaklah dipohon terus kepada jain/main mana yang berkenaan. Prosedur permohonan pensijilan halal malaysia. Pematuhan prosedur pensijilan halal malaysia pemegang sijil pengesahan halal perlu mematuhi prosedur. Permohonan hak pengelolaan diajukan kepada menteri agraria dan tata ruang/kepala badan pertanahan nasional (menteri) melalui kepala kantor pertanahan. .kefahaman berkenaan pensijilan halal malaysia 2) memahami keperluan asas premis dan bahan ramuan untuk pensijilan halal malaysia 3) mengetahui prosedur permohonan pensijilan halal halal intensive training course venue : St giles wembley hotel, penang.

Keseluruhan proses pensijilan halal di negara ini akan dipermudahkan bagi memastikan kelancaran permohonan daripada pihak pengusaha. Prosedur pelayanan informasi di pengadilan terdiri dari: Manual prosedur pensijilan halal malaysia20'11 (semakan kedua). Laboratory of halal science research forms. Tiada bayaran yang dikenakan kepada pemohon bagi tujuan pengiktirafan.

Halal Malaysian Portal
Halal Malaysian Portal from www.halal.gov.my
Keseluruhan proses pensijilan halal di negara ini akan dipermudahkan bagi memastikan kelancaran permohonan daripada pihak pengusaha. Manual prosedur pensijilan halal malaysia (domestik) 2020. Bagaimana prosedur permohonan hak pengelolaan tersebut? Manual prosedur pensijilan halal malaysia (semakan ketiga) 2014. Declips.net/channel/uchjdtgelmnklli5s22oo_aa keseluruhan proses pensijilan halal di negara ini akan dipermudahkan bagi memastikan kelancaran permohonan daripada pihak. Pelaku usaha adalah orang perseorangan atau badan usaha berbentuk badan hukum atau. Tiada bayaran yang dikenakan kepada pemohon bagi tujuan pengiktirafan. Label halal adalah tanda kehalalan suatu produk (logo halal).

St giles wembley hotel, penang.

Manual prosedur pensijilan halal malaysia (domestik) 2020. Declips.net/channel/uchjdtgelmnklli5s22oo_aa keseluruhan proses pensijilan halal di negara ini akan dipermudahkan bagi memastikan kelancaran permohonan daripada pihak. Penjelasan lebih lanjut dapat anda simak dalam ulasan di bawah ini. Last but not the least, i would like to congratulate the halal hub division, jakim in collaboration with the halal unit of the state department of. Apakah perbezaan antara sijil halal dengan tauliah penyembelih ? Proses permohonan pensijilan halal malaysia. Sistem pensijilan halal malaysia sekaligus dapat membantu industri memahami dengan lebih jelas keperluan dan prosedur pensijilan halal malaysia yang dilaksanakan oleh jakim dan jain. Syarat dan kriteria permohonan 6. Label halal adalah tanda kehalalan suatu produk (logo halal). Perkara yang penting ialah setiap pemohon perlu mematuhi prosedur pensijilan halal malaysia yang telah ditetapkan. Permohonan pengiktirafan pengungsi bermakna warga asing yang kini tinggal di jepang adalah anggota bangsa, agama, kewarganegaraan atau bilangan orang yang memohon pensijilan status pelarian pada tahun 2014 adalah 5,000, dan hanya orang 11 yang mendapat pengiktirafan status. Muat turun prosedur pensijilan halal. .dan kesedaran untuk pensijilan halal, pembangunan produk halal dan menyediakan platform untuk industri 86.

Related : 11 Prosedur Permohonan Pensijilan Halal / Manual prosedur pensijilan halal malaysia20'11 (semakan kedua)..